还有10天,“一带一路”国际合作高峰论坛将在北京召开,而随着央行行长周小川昨天撰文谈“一带一路”,关于“一带一路”的话题再次成为市场热点。
昨日,“一带一路”概念股展开了上攻行情。Wind资讯数据显示,截至5月4日,一带一路指数今年累计上涨12.15%,而同期上证综指涨0.76%,而深证成指跌0.29%。
5月4日,央行行长周小川在《中国金融》刊文称,“一带一路”建设涵盖政策沟通、设施联通、贸易畅通、资金融通、民心相通等层面,其中资金融通是“一带一路”建设的重要支撑。搞好“一带一路”建设的投融资合作,需要着力搭建利益共同体,充分调动沿线国家的资源,加强政府和市场的分工协作,坚持以企业为主体,市场化运作,保持投融资的可持续性,真正实现共商、共建、共享。
此前,中美元首4月7日第二场正式会晤时,国家主席习近平表示,欢迎美方参与“一带一路”框架内合作。
而“一带一路”早已在海内外持续升温。3月17日,联合国安理会通过决议形式,支持“一带一路”倡议。3月27日,新西兰与中国签署“一带一路”合作协议,成为首个签署相关协议的西方发达国家。
“一带一路”国际合作高峰论坛将于5月14至15日在北京举行,习近平主席将出席高峰论坛开幕式,并主持领导人圆桌峰会。应习近平主席邀请,目前,28个国家的元首和政府首脑确认将出席论坛。
《“一带一路”年度报告》认为,此次“一带一路”国际合作高峰论坛,是2017年中国主场外交的重头戏,是中国为提振世界经济采取的战略举措。《人民日报》海外版刊文认为,这可能标志着“一带一路”建设将从搭建框架为主的1.0版阶段,进入优化升级为主的2.0版阶段。
安信策略近期发布研究报告认为,“一带一路”是顶级战略,会有持续的新的催化剂出现。报告称,“不应基于传统思维模式,把5月份的“一带一路”高峰论坛看做是一带一路行情的结束时点。”
该机构指出:
1.一带一路是顶级战略,中期不断推进有新催化,能看到订单与业绩,股票多为低估值蓝筹,符合本轮慢牛的核心特征,涉及的领域和行业广泛,资金容纳性强,主题自身也有较强延展性。
2.不应基于传统思维模式,把5月份的“一带一路”高峰论坛看做是一带一路行情的结束时点,本次盛会只是一带一路中期推进过程中的一个助推时点,相关会议及协同推进组织可能会常态化。重要的是,一带一路战略推进会取得更多进展,会有持续的新的催化剂出现,资本市场会看到更多公司订单和业绩的进程不会结束,而是会逐步进入加速期。
安信证券认为,“一带一路”高峰论坛将带来订单潮。
广发证券认为“一带一路”将对建材、油气、电信、有色金属、钢铁、机械、高铁、旅游等产业造成影响。具体参见下图。
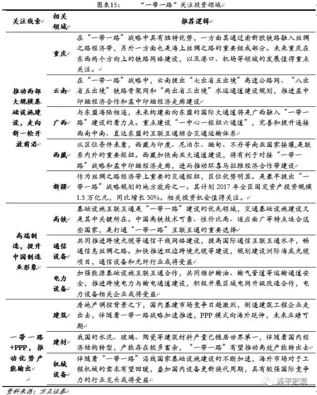
方正证券首席经济学家任泽平近期在报告中指出,伴随着5月 “一带一路”国际合作高峰论坛临近,以及后续的金砖国家峰会,“一带一路”建设正步入快车道,建议关注三大投资主线:西部地区走向新一轮开发前沿、优势产业输出和“一带一路”+PPP。
安信证券建议重点关注两大产业和三个区域,参见下图:
中金公司王汉锋在此前的报告中则建议五条主线布局受益标的。
1) 基础设施建设类公司:一带一路首要的“道路联通”将使得交通基础设施建设(包括铁路、公路、港口、机场)、管网、电信设施等行业以及建筑相关的配套产业直接受益;
2) 机械设备及配套的制造业公司:包括高铁、工程机械、特高压电网等领域相关的机械设备制造类公司;
3) 交通运输类公司:铁路、公路、物流、港口、航运、航空有望受益于“一带一路”战略下的业务扩展;
4) 原材料企业:包括建材、钢铁、有色等类别的公司;
5) 新疆、福建相关企业:新疆和福建分别作为“一带”和“一路”的建设核心,两省本地的基建、贸易、物流等公司也值得关注。
